长歌当哭 悲歌以泣 | 沉痛吊祭老红军张文同志
宣布时间:2022-04-01浏览次数:66
送别长征女红军开国上将洪学智夫人张文同志
优异党员 | 共产主义战士 | 中国儿童慈善30年感感人物

中国共产党的优异党员、久经磨练的忠诚的共产主义战士、为我军后勤事业默默贡献终身的老兵、中国儿童慈善30年感感人物,,副军职离休老红军、原总后勤部治理局照料,,洪学智上将夫人张文同志,,因多脏器功效衰竭医治无效,,于2022年3月27日16时27分在北京逝世,,享年103岁。。。。。。
送别老红军张文同志
3月31日上午9时,,老红军张文同志的遗体离别仪式在北京八宝山殡仪馆东大厅举行。。。。。。


永乐高集团总裁杨桂荣惊闻老红军张文同志仙逝,,不堪悲哀!特致电洪虎(洪学智与张文之子,,原吉林省省长)致哀。。。。。。并体现,,老汉人早年加入红军,,历经长征、抗战息争放战争的艰辛岁月,,为社会主义革命和建设事业殚精竭虑,,把终身贡献给了中国人民的解放事业,,深受国人恋慕,,感动中原大地!因机缘,,有幸多次聆听老汉人教育,,老汉人亲热慈祥的音容笑貌念兹在兹,,久久不可释怀!因疫情无法前来给老汉人叩头送行,,特委托集团副总、华北区域总司理陈新芳加入离别仪式,,杨总亦遥望京城,,深深鞠躬,,愿老汉人歇息,,家人节哀!
思念老红军张文同志
回忆2007年头,,张老及家人委托永乐高集团为洪学智将军设计制作纪念碑。。。。。。在十个月的资料调研、设计构想、计划论证到质料选购、加工制作、运输装置的历程中,,杨总多次聆听张老的谆谆教育,,希望杨总能驻足未来,,修身立德,,传承和弘扬红色基因。。。。。。对永乐高集团厥后的生长给予了偏向和精神食粮。。。。。。

2007年11月8日
洪学智将军纪念碑在北京八宝山革命公墓完工
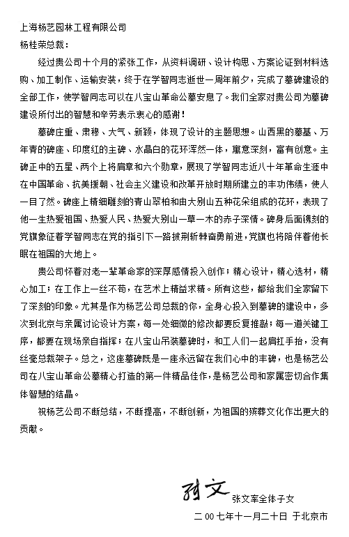
张老对纪念碑很是知足,,对杨总认真的态度、严谨的工匠精神给予了高度赞扬,,并亲自给永乐高写了谢谢信。。。。。。

来自老红军张文同志的谢谢信

洪学智将军夫人张文与总裁杨桂荣在完工仪式上合影

2008年10月2日
洪学智将军纪念碑在安徽金寨lie士陵园完工

逝者已逝,,生者如斯,,愿天上人世共宁静。。。。。。愿逝者歇息,,默哀!
上一篇:同心抗疫,,牢筑清静屏障!

